logo

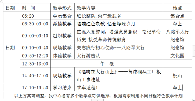
武乡太行纪念馆、八路军文化园、黄崖洞保卫战板山工事遗址一日

编辑:2026-02-03 16:14:56

分类:红色线路一日

阅读:143


此方案仅供参考,具体专题教学可根据实际情况做调整

logo
手机banner

武乡太行纪念馆、八路军文化园、黄崖洞保卫战板山工事遗址一日

编辑:2026-02-03 16:14:56

分类:红色线路一日

阅读:144


此方案仅供参考,具体专题教学可根据实际情况做调整

单位名称:山西红色文化传承服务有限公司
单位地址:山西省太原市迎泽大街27号5幢8层0801
单位电话:0351~8209168    8209158  400-0351550  2390538 
联  系  人:柴老师:15525404593 13603514593   
                                 19815398725
                                 15834136013

版权所有:山西红色文化传承服务有限公司    咨询热线:0351-8209168       备案号:晋ICP备20000628号-1     晋ICP备20000628号-2

单位名称:山西红色文化传承服务有限公司
单位地址:山西省太原市迎泽大街27号5幢8层0801
单位电话:0351~8209168    8209158  400-0351550  2390538 
联  系  人:柴老师:15525404593 13603514593   
                                 19815398725
                                 15834136013

二维码1
微信二维码
二维码2
微信二维码
二维码3
微信二维码

版权所有:山西红色文化传承服务有限公司    咨询热线:0351-8209168       备案号:晋ICP备20000628号-1     晋ICP备20000628号-2