
武乡八路军太行纪念馆一日
编辑:2026-02-04 14:47:47
分类:一日培训安排
阅读:71次

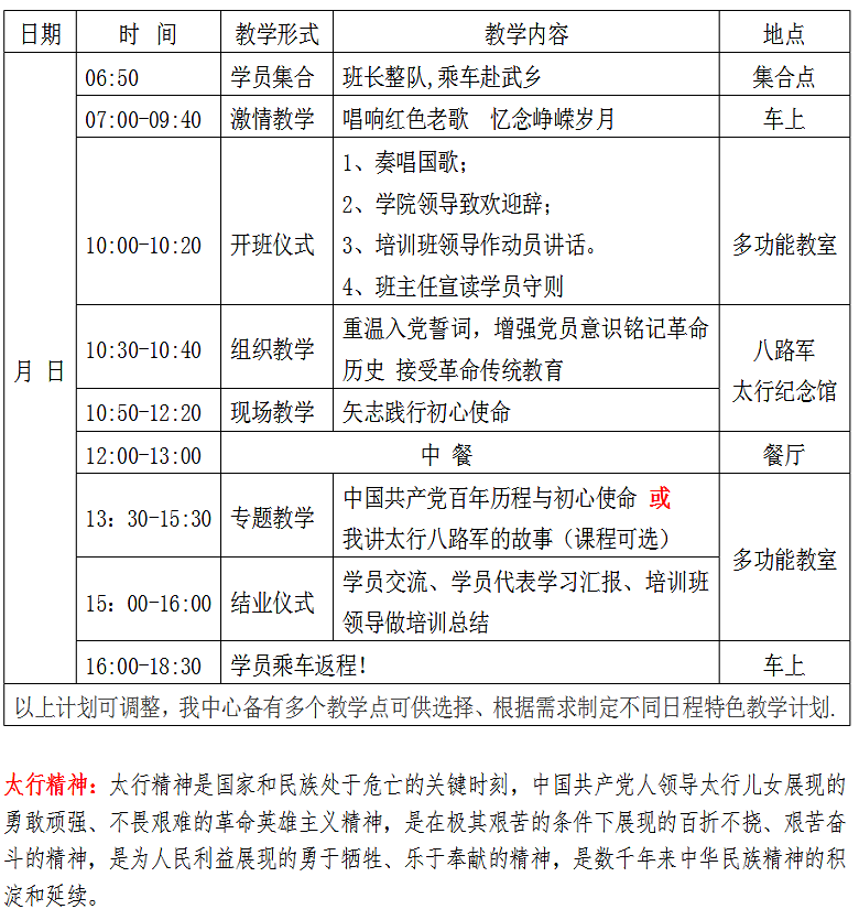
培训计划包含
交通、用餐、教学场地、现场教学、专题教师、人身意外保险、培训资料、带班老师及物料等。
教学点简介
八路军太行纪念馆:位于武乡县城,由邓小平同志亲笔题写馆名,是国内唯 一全 面反映八路军抗战史实的大型革命纪念馆,建有八路军将领组雕、抗战史陈列馆、抗战纪念碑、将领馆、八路雄风碑林公园、百团大战半景画馆、窑洞战景观、徐向前元帅纪念亭、临时巡回展览馆、和平颂主题公园等,是集教育、科研、收藏为一体的综合性红色教学基地。是“全国爱国主义教育示范基地”、“国 家国防教育示范基地”、“全国廉政教育示范基地”。


武乡八路军太行纪念馆一日
编辑:2026-02-04 14:47:47
分类:一日培训安排
阅读:72次

培训计划包含
交通、用餐、教学场地、现场教学、专题教师、人身意外保险、培训资料、带班老师及物料等。
教学点简介
八路军太行纪念馆:位于武乡县城,由邓小平同志亲笔题写馆名,是国内唯 一全 面反映八路军抗战史实的大型革命纪念馆,建有八路军将领组雕、抗战史陈列馆、抗战纪念碑、将领馆、八路雄风碑林公园、百团大战半景画馆、窑洞战景观、徐向前元帅纪念亭、临时巡回展览馆、和平颂主题公园等,是集教育、科研、收藏为一体的综合性红色教学基地。是“全国爱国主义教育示范基地”、“国 家国防教育示范基地”、“全国廉政教育示范基地”。

单位名称:山西红色文化传承服务有限公司
单位地址:山西省太原市迎泽大街27号5幢8层0801
单位电话:0351~8209168 8209158 400-0351550 2390538
联 系 人:柴老师:15525404593 13603514593
19815398725
15834136013
版权所有:山西红色文化传承服务有限公司 咨询热线:0351-8209168 备案号:晋ICP备20000628号-1 晋ICP备20000628号-2
单位名称:山西红色文化传承服务有限公司
单位地址:山西省太原市迎泽大街27号5幢8层0801
单位电话:0351~8209168 8209158 400-0351550 2390538
联 系 人:柴老师:15525404593 13603514593
19815398725
15834136013



版权所有:山西红色文化传承服务有限公司 咨询热线:0351-8209168 备案号:晋ICP备20000628号-1 晋ICP备20000628号-2