logo

永和东征基地培训学习方案(五日)

编辑:2026-02-04 17:58:22

分类:五日培训安排

阅读:129


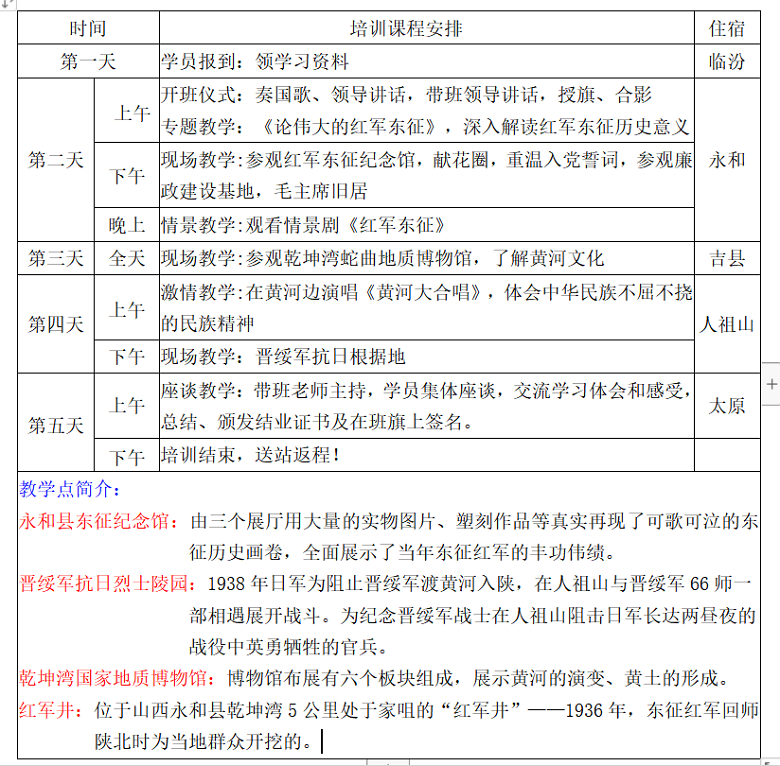
                            此方案仅供参考,具体专题教学可根据实际情况做调整.

 

logo
手机banner

永和东征基地培训学习方案(五日)

编辑:2026-02-04 17:58:22

分类:五日培训安排

阅读:130


                            此方案仅供参考,具体专题教学可根据实际情况做调整.

 

单位名称:山西红色文化传承服务有限公司
单位地址:山西省太原市迎泽大街27号5幢8层0801
单位电话:0351~8209168    8209158  400-0351550  2390538 
联  系  人:柴老师:15525404593 13603514593   
                                 19815398725
                                 15834136013

版权所有:山西红色文化传承服务有限公司    咨询热线:0351-8209168       备案号:晋ICP备20000628号-1     晋ICP备20000628号-2

单位名称:山西红色文化传承服务有限公司
单位地址:山西省太原市迎泽大街27号5幢8层0801
单位电话:0351~8209168    8209158  400-0351550  2390538 
联  系  人:柴老师:15525404593 13603514593   
                                 19815398725
                                 15834136013

二维码1
微信二维码
二维码2
微信二维码
二维码3
微信二维码

版权所有:山西红色文化传承服务有限公司    咨询热线:0351-8209168       备案号:晋ICP备20000628号-1     晋ICP备20000628号-2