山西红色文化传承服务有限公司
公司地址:山西省太原市迎泽大街27号5幢8层0801 0802 0835
联系座机:0351~8209168 2390538 2792031 8209158
联系人:柴老师:15525404593 13603514593
刘老师:19815398725 15003439148
	
 
一日培训安排您当前位置:首页 >> 教学计划
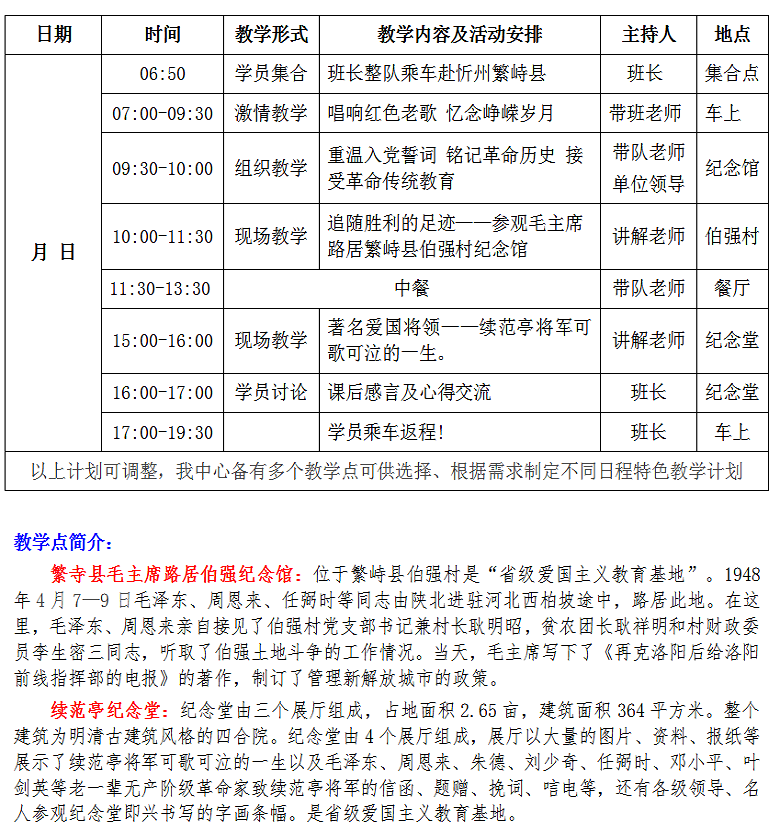
繁峙县毛主席路居伯强纪念馆、续范亭纪念堂一日
发布时间:2021-08-23 作者: 点击量:1096
	 
           
	                
               
 
	
               此方案仅供参考,具体专题教学可根据实际情况做调整.