山西红色文化传承服务有限公司
公司地址:山西省太原市迎泽大街27号5幢8层0801 0802 0835
联系座机:0351~8209168 2390538 2792031 8209158
联系人:柴老师:15525404593 13603514593
刘老师:19815398725 15003439148
	
 
一日培训安排您当前位置:首页 >> 教学计划
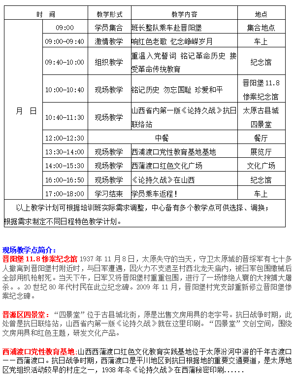
晋阳堡11.8惨案纪念馆、晋源区四景堂、西浦渡口党性教育基地
发布时间:2022-03-17 作者: 点击量:1064
	                
 
	                
          
 
	
	                
           
 
	
此方案仅供参考,具体专题教学可根据实际情况做调整