24小时永不占线电话

400-0351-550

山西红色文化传承服务有限公司

公司地址:山西省太原市迎泽大街27号5幢8层0801   0802  0835

联系座机:0351~8209168  2390538   2792031   8209158

联系人:柴老师:15525404593                                13603514593 

             刘老师:19815398725                                 15003439148


在线报名 Registration

一日培训安排您当前位置:首页 >> 教学计划

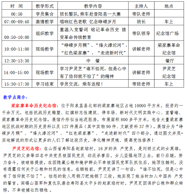
梁家寨革命纪念馆、尹灵芝纪念馆一日

发布时间:2022-04-11 作者: 点击量:1020


                                   


此方案仅供参考,具体专题教学可根据实际情况做调整


版权所有:山西红色文化传承服务有限公司    咨询热线:0351-8209168       备案号:晋ICP备20000628号-1  晋ICP备20000628号-2